搜索

长春开放大学

  • 首页
  • 学校概况

    学校简介 机构设置 标识系统 学校领导 信息公开 规章制度 学校管理 教师管理 地理位置

  • 综合信息

    校内新闻 相约长开 校园文化 宣传信息 数字图书馆 办学体系 开大骄傲 数字开大 后勤保障

  • 学历教育

    教务科研处 开放教育部 理工医药系 文法系 经管系 成人教育 思政部 特殊教育 教学督导

  • 非学历教育

    老年教育 继续教育 社区教育

  • 质量管理

    质量简报 评估简报 教学督导 应知应会 制度文件

  • 学生工作

    学生活动 学生风采

  • 招生专栏

    政策方案 宣传服务 招生简章

  • 党建专栏

    党建动态 理论学习 纪检监察 工会之家

  • 联系我们
  • 评奖评优
  • 学员风采

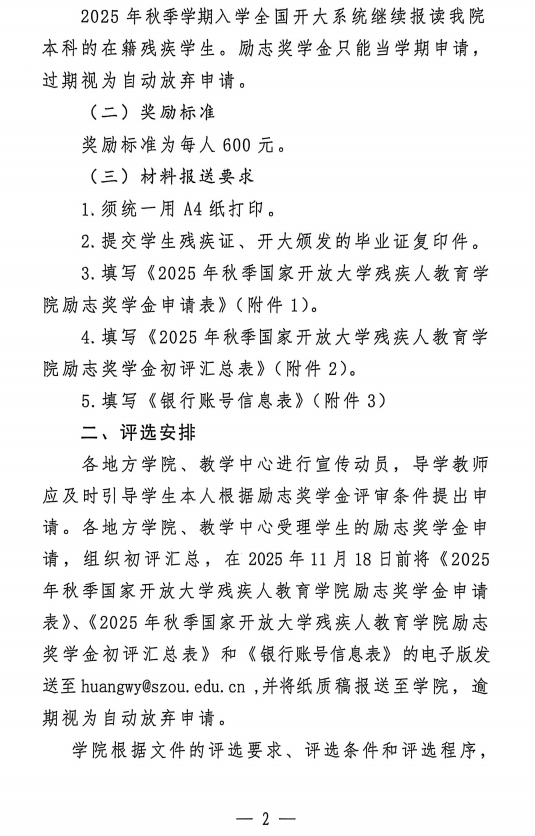
关于开展2025年秋季学期国家开放大学残疾人教育学院学生励志奖学金评选活动的通知

日期:2025-11-07 浏览:1704 作者:长春开放大学

关于开展2025年秋季学期国家开放大学残疾人教育学院学生励志奖学金评选活动的通知.pdf


<< 上一篇:2024年秋季学期国开残疾人教育学院学生励志奖学金评选开始啦!

<< 下一篇:喜报!多名学员荣获2024年度国家开放大学奖学金

长春市宽城区北京大街62号

0431-82857710

130051

友情链接: 国家开放大学学习网 长春全民学习网 长春开放大学继续教育培训平台 长春开放大学成人教育学习平台
长春开放大学微信公众号
Copyright © 2004- 长春开放大学 All rights reserved. | 吉ICP备05002615号-1   吉ICP备05002615号-13   吉公网安备 22010302000397号